人才招聘
推荐文章
高层次人才
当前位置: 首页 >> 人才招聘 >> 高层次人才 >> 正文

大连海事大学国家级高层次人才招聘启事

2026-01-06  点击:[]

大连海事大学是交通运输部直属高校,国家“211工程”重点建设高校、“双一流”建设高校,素有“航海家的摇篮”之称。作为我国著名的高等航海学府,海大在办学规模、办学层次等方面已居于世界同类院校前列,成为被国际海事组织认定的世界上少数几所“享有国际盛誉”的海事院校之一。

2017年5月,交通运输部印发《关于推进大连海事大学建设世界一流海事大学的实施意见》,支持学校“建设世界一流海事大学”。同年9月,学校成功入选国家“世界一流学科”建设高校。聚焦海洋运输工程学科领域,重点布局船舶运输安全保障技术、高效海运物流系统与运营管理技术、船舶污染防控与节能技术、智能船舶开发及运用技术、海底工程技术、国际海事规则与海法创新等6个学科方向,汇集各方力量,打造一流的特色学科,带动整体办学水平提升。学校海洋运输工程领域学科建设水平稳居70所国际海事大学联合会成员高校前列,海事教育领域引领地位凸显。

新使命开启新征程,如今的大连海事大学,正向着“世界一流海事大学”建设目标努力奋斗,坚实的人才队伍,是引领驱动学校迈向世界一流的重要助力。乘风破浪、开足马力的海大真挚邀请海内外知名专家学者加盟,携手一起逐梦深蓝,兴海报国!

2026年,学校“高层次人才”岗位招聘现已开启,欢迎关注。


一、招聘岗位及待遇

1.领军人才

基本条件:

(1)学术造诣高深,在相关领域具有重大影响,取得国内外同行公认的重要成就,具有带领团队协同攻关的能力的领军人才;或长期从事一线教学工作,对教育思想和教学方法有重要创新,教学成果和教育质量突出,在学生培养方面取得突出贡献的领军人才;

(2)年龄一般不超过55周岁。

引进待遇

(1)提供事业编制,年薪不低于100万元(不含绩效奖励);

(2)科研启动经费:自然科学类不低于400万元,人文社科类不低于50万元;

(3)安家费:不低于460万元(实到金额,不受购房要求限制);

(4)入选“兴辽英才计划”战略科技人才项目-领军人才者,给予100万元科研经费、20万元奖励支持。

2.青年拔尖人才

基本条件:

(1)在相关领域获得突出学术成果,创新发展潜力大,具有协助本领域赶超或保持国际先进水平能力的青年拔尖人才;

(2)年龄一般不超过45周岁。

引进待遇:

(1)提供事业编制,年薪不低于60万元(不含绩效奖励);

(2)科研启动经费:自然科学类不低于300万元,人文社科类不低于50万元;

(3)安家费:不低于220万元(实到金额,不受购房要求限制);

(4)入选“兴辽英才计划”战略科技人才项目-青年拔尖人才者,给予50万元科研经费、10万元奖励支持。


二、其他保障(包括但不限于)

(一)工作方面:

1.在办公场地、实验室场地和建设方面进行系统配套;

2.给予团队建设、博士生生招生、博士后招收等方面单独支持;

3.享受职称特评“绿色通道”;

4.优先推荐申报大连市科技人才创新支持政策、辽宁省“兴辽英才计划”等地方人才支持政策。

(二)生活方面:

1.提供人才周转住房一套(一般不低于100㎡);

2.为子女提供优质义务教育资源(幼儿园、小学、中学);

3.享受随迁配偶就业支持、人才及家属直接落户政策;

4.每年2次健康体检,享受大连市高层次人才健康管理服务待遇,配偶及父母享受同等待遇;

5.享受大连市引进人才公积金政策,贷款额度可达当期最高额度的3-4倍(单人可达180万,家庭可达240万)。


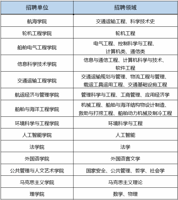
三、招聘领域

*具体招聘方向详见附件。


四、应聘事宜

1.联系人:人事处 徐老师

2.咨询电话:0411-84729228

3.学校高层次人才招聘工作长年开展,请有意向者发送应聘申请附个人学术简历至学校高层次人才招聘邮箱:zhaopin@dlmu.edu.cn,邮件标题请注明“应聘高层次人才岗位”。

学校对应聘者的相关信息严格保密,通过初审后将第一时间安排洽谈和面试等后续工作。

(启事中相关省市人才支持情况具体以最新政策为准,详情欢迎电话咨询)


浪漫之都、滨海名城,百年学府、国际盛誉,大连海事大学竭诚期待您的加盟!





下一条:大连海事大学“兴海特聘教授”岗位招聘启事

关闭